
Ile można zarobić na lawecie? Kompletny przegląd kosztów i zysków
Sprawdź ile można zarobić na lawecie w 2024 roku. Poznaj realne stawki, wynagrodzenia kierowców oraz dodatkowe benefity. Kompletne zestawienie zarobków w branży transportowej.

Sprawdź ile można zarobić na lawecie w 2024 roku. Poznaj realne stawki, wynagrodzenia kierowców oraz dodatkowe benefity. Kompletne zestawienie zarobków w branży transportowej.

Dowiedz się jak pobrać formularz zwrotu Allegro w kilku prostych krokach. Pokazujemy gdzie znajdziesz formularz, jak go wypełnić i odesłać towar. Zaoszczędź czas na szukaniu - wszystko w jednym miejscu.

Dowiedz się jak kupić paletę zwrotów z Amazon oraz rozpocząć biznes na sprzedaży zwrotów. Poznaj sprawdzone platformy, koszty zakupu i transportu oraz realne szanse na zysk.

Sprawdź ile można zarobić na produkcji mydła w 2024 roku. Poznaj realne koszty rozpoczęcia biznesu, miesięczne wydatki operacyjne oraz przykładowe kalkulacje zysków dla różnych skal produkcji.

Zastanawiasz się ile można zarobić na hodowli psów? Poznaj realne koszty początkowe, miesięczne wydatki oraz potencjalne zyski z prowadzenia własnej hodowli psów rasowych.

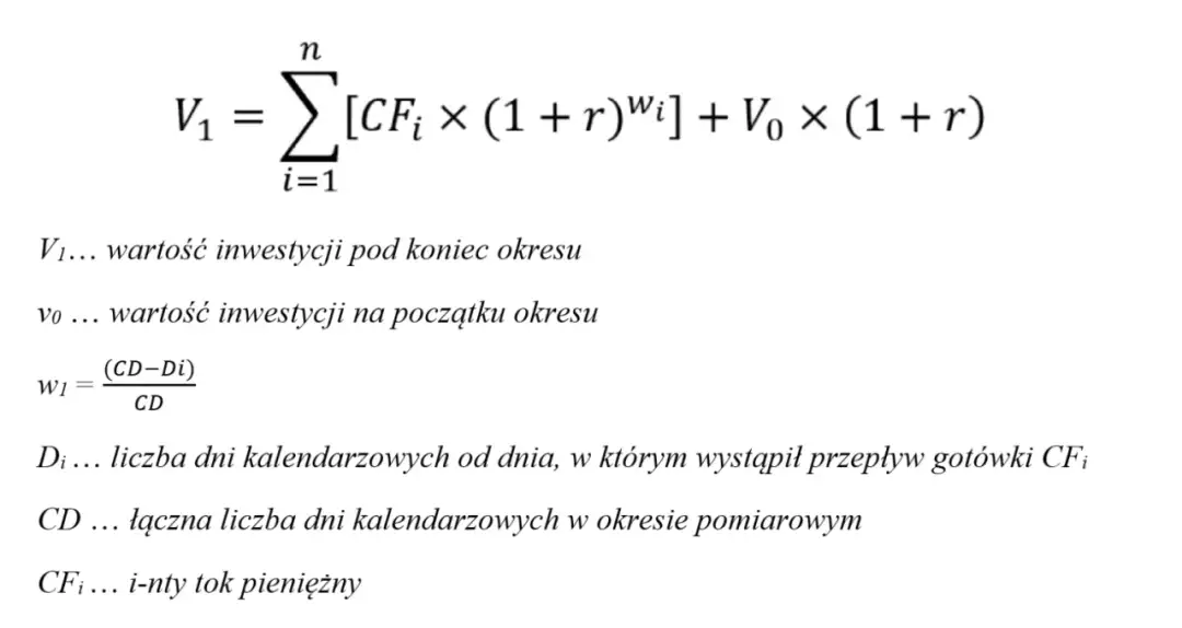
Naucz się jak obliczyć stopę zwrotu z każdej inwestycji. Przedstawiamy prosty wzór matematyczny i praktyczne przykłady, które pomogą Ci samodzielnie wyliczyć zyskowność Twoich inwestycji.

Dowiedz się jak sprawdzić kiedy przyjdzie zwrot z e-pit. Poznaj terminy zwrotów, statusy w systemie oraz skuteczne sposoby na przyspieszenie wypłaty. Krok po kroku wyjaśniamy proces.

Sprawdź ile można zarobić na dmuchanym zamku i poznaj realne przychody z tego biznesu. Praktyczne kalkulacje zysków oraz koszty inwestycji. Dowiedz się czy to się opłaca!

Dowiedz się jak prawidłowo zaksięgować zwrot z polisy ubezpieczeniowej. Poznaj szczegółowe dekretacje, wymagane dokumenty oraz najważniejsze zasady ewidencji w księgach rachunkowych.

Dowiedz się, jaki jest czas na zwrot podatku. Sprawdź terminy dla rozliczeń elektronicznych i papierowych, możliwości przyspieszonego zwrotu i procedury w przypadku opóźnień. Poznaj ważne szczegóły.