Jak kupić paletę zwrotów z Amazon: Kompletny poradnik dla początkujących
Dowiedz się jak kupić paletę zwrotów z Amazon oraz rozpocząć biznes na sprzedaży zwrotów. Poznaj sprawdzone platformy, koszty zakupu i transportu oraz realne szanse na zysk.
Jak kupić paletę zwrotów z Amazon: Kompletny poradnik dla początkujących
Dowiedz się jak kupić paletę zwrotów z Amazon oraz rozpocząć biznes na sprzedaży zwrotów. Poznaj sprawdzone platformy, koszty zakupu i transportu oraz realne szanse na zysk.
Jak szybko i bezbłędnie wypełnić formularz zwrotu viaTOLL: kompletny poradnik
Dowiedz się jak poprawnie wypełnić formularz zwrotu viaTOLL. Poznaj wymagane dokumenty, miejsce złożenia wniosku i terminy. Odzyskaj swoją kaucję bez zbędnych formalności.
Jak łatwo obliczyć zwrot odsetek za wcześniejszą spłatę kredytu: Praktyczny poradnik
Dowiedz się jak obliczyć zwrot odsetek za wcześniejszą spłatę kredytu. Praktyczne wskazówki, wzory i kalkulatory online pomogą Ci odzyskać nadpłacone pieniądze. Sprawdź krok po kroku!
Jak sprawdzić kiedy przyjdzie zwrot z e-pit: kompletny poradnik dla podatnika
Dowiedz się jak sprawdzić kiedy przyjdzie zwrot z e-pit. Poznaj terminy zwrotów, statusy w systemie oraz skuteczne sposoby na przyspieszenie wypłaty. Krok po kroku wyjaśniamy proces.
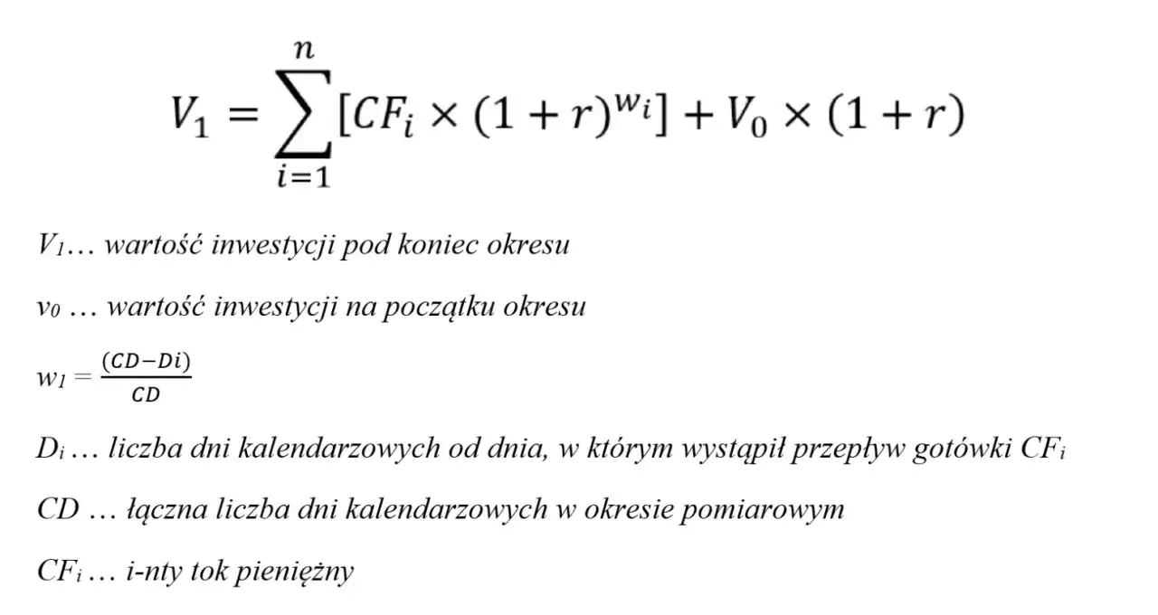
Poznaj prosty sposób jak obliczyć stopę zwrotu z inwestycji bez ryzyka błędu
Naucz się jak obliczyć stopę zwrotu z każdej inwestycji. Przedstawiamy prosty wzór matematyczny i praktyczne przykłady, które pomogą Ci samodzielnie wyliczyć zyskowność Twoich inwestycji.
Jak zrobić zwrot Shein w 5 prostych krokach: kompletny poradnik
Naucz się jak zrobić zwrot Shein w kilku prostych krokach. Dowiedz się jak szybko odesłać paczkę, odzyskać pieniądze i jakich produktów nie można zwrócić. Oszczędź czas i pieniądze.
Jak rozliczyć zwrot z IKZE w PIT-37: Prosty poradnik krok po kroku
Dowiedz się, jak prawidłowo rozliczyć zwrot z IKZE w PIT-37. Praktyczne instrukcje wypełniania pól, terminy, wymagane dokumenty i obliczanie podatku. Uniknij błędów w zeznaniu rocznym.
Dowiedz się jaki zwrot podatku otrzymasz i oblicz jego wysokość online
Sprawdź dokładnie jaki zwrot podatku Ci przysługuje i poznaj wszystkie ulgi podatkowe. Dowiedz się jak obliczyć wysokość zwrotu i kiedy otrzymasz pieniądze z US.
Jak prawidłowo zaksięgować zwrot z polisy ubezpieczeniowej: kompletny poradnik
Dowiedz się jak prawidłowo zaksięgować zwrot z polisy ubezpieczeniowej. Poznaj szczegółowe dekretacje, wymagane dokumenty oraz najważniejsze zasady ewidencji w księgach rachunkowych.
Jak łatwo dokonać zwrotu w HM - wszystkie sposoby i terminy zwrotów
Zobacz jak łatwo dokonać zwrotu w HM - wszystkie metody zwrotu zakupów, terminy i wymagane dokumenty. Sprawdź, gdzie oddać ubrania i jak szybko otrzymasz pieniądze z powrotem.
Czas na zwrot podatku: wszystko co musisz wiedzieć o terminach zwrotów
Dowiedz się, jaki jest czas na zwrot podatku. Sprawdź terminy dla rozliczeń elektronicznych i papierowych, możliwości przyspieszonego zwrotu i procedury w przypadku opóźnień. Poznaj ważne szczegóły.
Jak poprawnie wypełnić oświadczenie o zwrot podatku akcyzowego: 5 kroków
Dowiedz się jak prawidłowo wypełnić oświadczenie do wniosku o zwrot podatku akcyzowego za paliwo rolnicze. Kompleksowa instrukcja krok po kroku i lista niezbędnych dokumentów.
Jak sprawdzić czy urząd skarbowy wysłał zwrot podatku: prosty poradnik
Zobacz jak w prosty sposób sprawdzić czy urząd skarbowy wysłał zwrot podatku. Dowiedz się jakie są terminy zwrotów i co zrobić gdy przelew się opóźnia. Wszystko w jednym miejscu.
Jak zrobić zwrot paczki krok po kroku - prosty poradnik dla kupujących
Dowiedz się jak zrobić zwrot paczki w prosty sposób. Sprawdź krok po kroku proces zwrotu towaru do sklepu internetowego, poznaj swoje prawa i terminy. Oszczędź czas i uniknij problemów.
Jak zapakować paczkę do zwrotu w 5 prostych krokach: bezpieczna wysyłka
Dowiedz się jak zapakować paczkę do zwrotu, aby bezpiecznie dotarła do sprzedawcy. Sprawdź praktyczne wskazówki dotyczące wyboru opakowania, zabezpieczenia produktu i niezbędnej dokumentacji.
Prosty sposób jak obliczyć stopę zwrotu w Excelu: najważniejsze wzory
Poznaj proste wzory na obliczenie stopy zwrotu w Excelu. Naucz się korzystać z funkcji IRR i XIRR do analizy rentowności inwestycji. Praktyczne przykłady i gotowe formuły.
Jak sprawdzić zwrot z PIT-11 w urzędzie skarbowym: 3 skuteczne sposoby
Dowiedz się jak sprawdzić zwrot z PIT-11 przez internet lub w urzędzie skarbowym. Poznaj najszybsze metody kontroli statusu zwrotu i dowiedz się, kiedy spodziewać się pieniędzy.
Jaki czas na zwrot w Sinsay? Poznaj pełne warunki i terminy zwrotów
Poznaj dokładny czas i zasady na zwrot w Sinsay. Sprawdź terminy zwrotów zakupów online i stacjonarnych oraz dowiedz się, jakie warunki musisz spełnić, by oddać towar.
Jak prawidłowo zaksięgować zwrot dotacji z lat ubiegłych: zasady i przykłady
Poznaj praktyczne zasady księgowania zwrotu dotacji z lat ubiegłych. Sprawdź przykłady księgowań, wymagane dokumenty oraz terminy. Uniknij błędów i problemów podatkowych.
Jak dokonać zwrotu na Vinted: kompletny poradnik 5 prostych kroków
Dowiedz się jak dokonać zwrotu na Vinted w 5 prostych krokach. Poznaj warunki zwrotu, proces reklamacji i odzyskiwania pieniędzy. Skuteczny proces zwrotu krok po kroku.
Jak dokonać zwrotu na AliExpress: skuteczny poradnik krok po kroku
Dowiedz się jak dokonać zwrotu na AliExpress szybko i skutecznie. Poznaj procedurę krok po kroku, zasady darmowego zwrotu oraz sprawdź, jak odzyskać pieniądze bez problemów.
Jak obliczyć zwrot ubezpieczenia kredytu: skuteczna metoda krok po kroku
Dowiedz się jak obliczyć zwrot ubezpieczenia kredytu i odzyskaj swoje pieniądze. Przedstawiamy dokładny wzór obliczeniowy oraz praktyczne przykłady, które pomogą Ci w samodzielnym wyliczeniu zwrotu.
Jak napisać pismo o zwrot pieniędzy - skuteczny szablon krok po kroku
Dowiedz się, jak napisać pismo o zwrot pieniędzy krok po kroku. Skuteczny wzór, przykłady i porady, aby odzyskać swoje środki szybko i zgodnie z prawem.
Zwrot 150 zł w Mubi: sprawdź dokładny czas oczekiwania na przelew
Po jakim czasie otrzymasz zwrot 150 zł w Mubi? Sprawdź dokładny termin realizacji przelewu, wymagane dokumenty oraz warunki promocji cashback. Wszystkie niezbędne informacje w jednym miejscu.
Jak otrzymać zwrot za prąd: kompletny poradnik zwrotów i nadpłat za energię
Dowiedz się jak otrzymać zwrot za prąd w wysokości 125 zł. Sprawdź warunki, terminy i sposób wypłaty. Automatyczny zwrot lub upust na rachunku - wszystkie informacje w jednym miejscu.